千亿药商,国药、上药、华润最新业绩来了!

2026-04-01 赛柏蓝 HaiPress

截至目前,国药控股、上海医药、华润医药2025年业绩全部出炉。

国控年度营收超上药和华润之和三大药商归母净利润均实现同比增长

2025年医药流通行业头部效应进一步凸显,从营收体量来看,国药控股、上海医药、华润医药均跻身“千亿俱乐部”,其中国药控股的规模优势尤为突出,年营收总额达5751.68亿元,单家体量略高于上海医药与华润医药同期营收之和。

营收增速呈现明显分化,华润医药与上海医药均实现同比正增长,国药控股则出现小幅同比下滑。

结合2023年-2025年近三年营收走势,这一分化特征更为明显。国药控股营收增速承压;华润医药和上海医药均保持稳健向上的增长趋势。

归属于上市公司股东的净利润方面,三大药商2025年均实现同比增长,具体表现各有差异。

上海医药2025年归母净利润为57.25亿元,同比上升25.74%,主要得益于对和黄药业会计核算由合营企业权益法核算变更为子公司核算所产生的一次性特殊收益;若扣除该一次性特殊损益,其归母净利润为47.21亿元,同比下降5.56%。从利润构成来看,2025年上海医药工业板块贡献利润20.39亿元,商业板块贡献利润34.57亿元,主要参股企业贡献利润3.25亿元。

近三年归母净利润走势同样呈现分化,2023年-2025年,国药控股有增有降;上海医药在2024年、2025年连续两年实现归母净利润增长;华润医药则在2024年同比下降的基础上,2025年实现同比上升。

主要业务板块拆解各大项目明细

三大药商核心营收均来源于医药及器械分销、医药零售、制药、工业等板块,其中分销业务是各家最主要的营收来源。

从分销业务收入表现来看,国药控股2025年医药分销板块收入占比达到72.79%,同比下降0.37个百分点;器械分销板块收入占比达到19.32%,同比微降0.09个百分点。

华润医药2025年医药分销业务实现分部收益2200.8亿元,同比增长3.2%。分销业务毛利率5.8%,较上年微降0.1个百分点。

上海医药分销业务实现营收2588.28亿元,同比增长3.05%。分销业务毛利率5.79%,同比减少0.15个百分点。

体量层面,国药控股依旧保持绝对领先,医药和器械分销业务收入之和突破5000亿元,上海医药与华润医药的分销业务体量均达2000亿元以上。

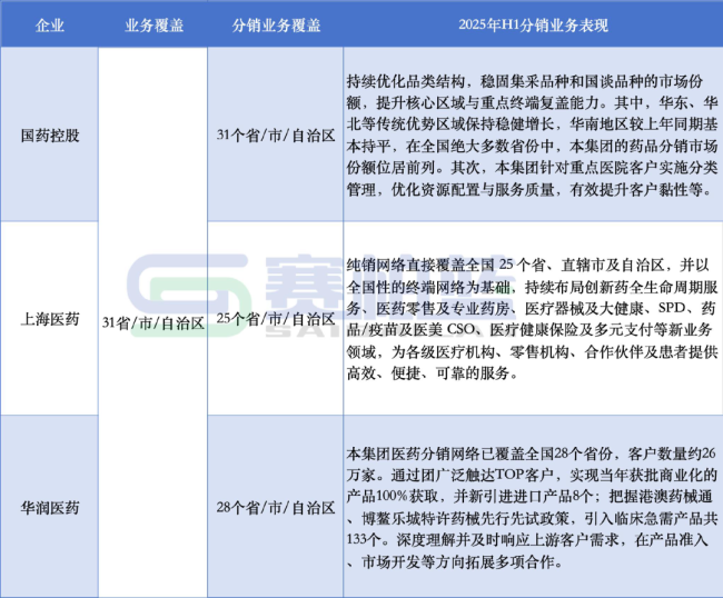
网络覆盖层面,截至2025年末,三大药商的业务已广泛渗透全国。分销业务覆盖上,国药控股实现31个省/市/自治区全面覆盖、华润医药覆盖28个省/市/区、上海医药覆盖25个省/市/区。

三大药商收并购动作以及2026年发展计划

在收购外延上,国药控股整体相对较少,上海医药在2025年与和黄药业进行了交割,进一步完善自身业务布局;华润医药旗下多个公司进行了收并购动作,重点丰富各板块布局。如华润三九控股天士力医药,有利于巩固中药领域核心优势,发挥研发协同价值,提升创新发展能力等。

接下来,各大药商聚焦核心板块发力,明确发展路径、强化战略落地,具体规划如下:

(责任编辑:zx0600)

免责声明:本文转载自其它媒体,转载目的在于传递更多信息,并不代表本网赞同其观点和对其真实性负责,亦不负任何法律责任。 本站所有资源全部收集于互联网,分享目的仅供大家学习与参考,如有版权或知识产权侵犯等,请给我们留言。